滤波电容器是整流滤波电路中的核心元件,起到消除电压纹波、稳定直流信号的关键作用,对保障微处理器、高精度模数/数模转换器等精密电子器件的稳定运行至关重要。相较于传统电解电容器,电化学电容器具有电容密度高、可微型化等优势,为实现电路集成化和器件小型化提供了可能。在实际的60 Hz交流滤波中,滤波电容器需要具备毫秒级的超快响应速度(<8.3 ms)。然而,常规电化学电容器的电极/电解液界面离子迁移动力学较为缓慢,通常仅具有秒级响应速度(~1 s)。尤其是在深空、极地等低温应用环境下,电极/电解液界面离子迁移能垒进一步升高,严重制约其响应速度。
中国科学院金属研究所先进炭及二维材料研究部黄楠研究团队前期采用化学气相沉积等技术,分别构筑了具有高界面电容的硼掺杂石墨纳米墙(Small, 2024, 20, 2310523)和具有宽电化学窗口的硼掺杂金刚石纳米阵列(Advanced Functional Materials, 2026, 36, 2509964)。上述电极材料的垂直纳米孔道结构有效缩短了电极/电解液界面的离子迁移路径,显著提升了响应速度,分别实现了兼具毫秒级超快响应和高电容密度,以及宽工作电压的滤波电化学电容器。
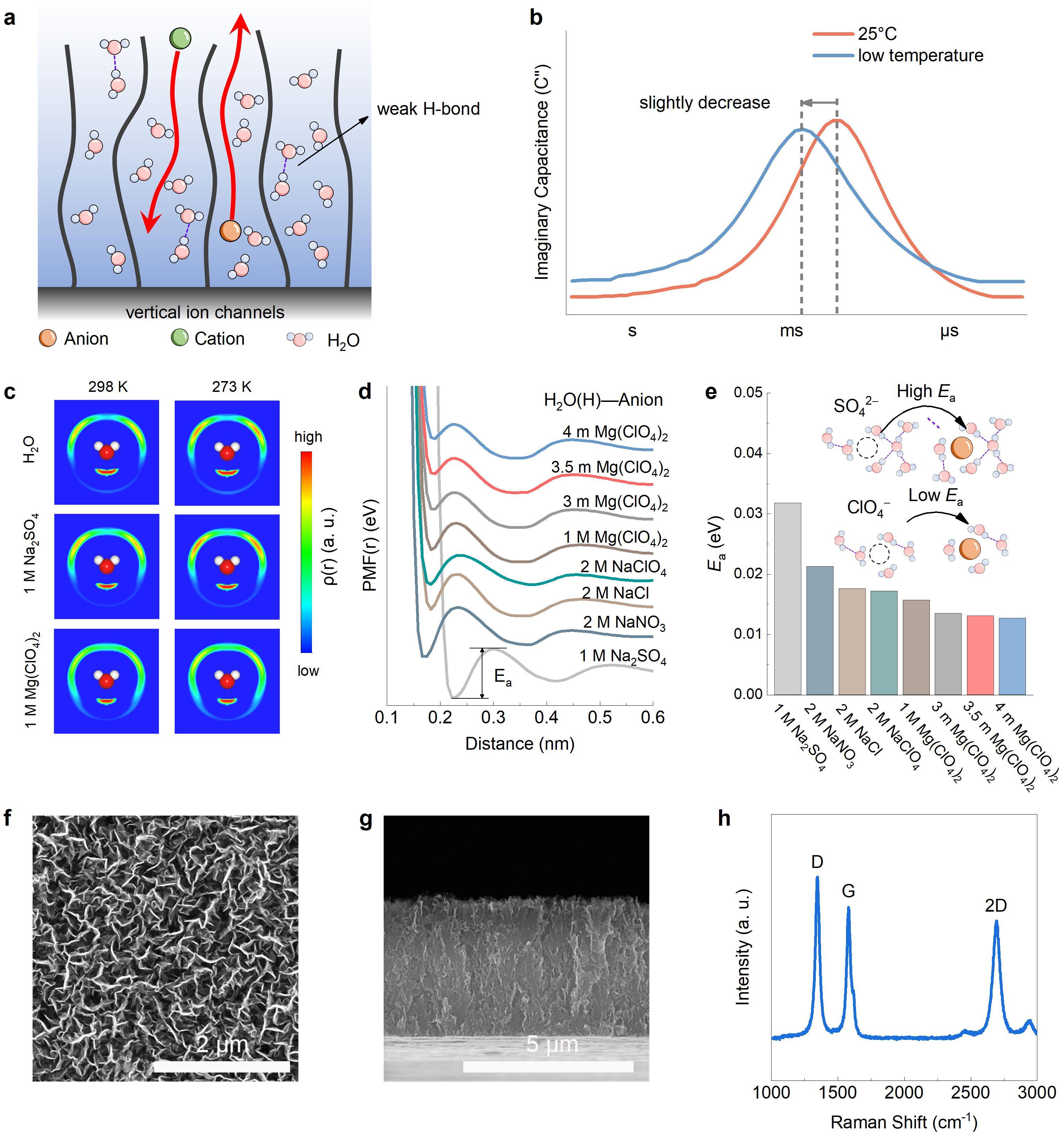
为了突破滤波电化学电容器在低温环境的应用瓶颈,团队近期提出了融合弱氢键电解液环境和垂直纳米孔道结构的电极/电解液界面设计策略,利用第一性原理-相互作用点溶剂模型(DFT-RISM)计算以及光谱学表征,阐释了Mg(ClO4)2电解液中ClO4−对水分子氢键网络的破坏作用,形成的弱氢键环境显著降低了离子迁移能垒,进一步实验证明3.5 m Mg(ClO4)2电解液在−50 °C的电导率高达16.9 mS/cm,优于其它水系电解液。基于该电解液和垂直纳米孔道电极的滤波电化学电容器在−50°C下的弛豫时间常数快至5.7 ms,能量密度可达1.49 mF·V2/cm2,成功在−50°C下实现了60 Hz交流滤波功能。
该研究打破了电化学电容器在低温兼容性和超快响应特性之间的制约关系,确立了低温滤波电化学电容器的界面设计原则,相关结果以“Combining weakly hydrogen-bonded electrolyte with vertical ion channels enables low-temperature AC-line filtering electrochemical capacitors”为题在线发表在Advanced Functional Materials, 2026, e75084。金属所郑帅龙(23级硕士研究生)为论文第一作者,黄楠研究员和特别研究助理陈滨博士为论文共同通讯作者。本研究得到国家自然科学基金和辽宁省博士科研启动计划项目资助。

图1 低温滤波电化学电容器的电极/电解液界面设计策略

图2 低温滤波电化学电容器的滤波性能
论文链接:https://advanced.onlinelibrary.wiley.com/doi/10.1002/adfm.75084
转载自:http://www.imr.cas.cn/xwzx/kydt/202604/t20260402_8180600.html
